网站首页
关于我们
成立背景
共建单位
新闻中心
新闻资讯
行业动态
通知公告
视频播放
党建与科学文化
组织建设
政策法规
思政教育
科技评审
专家团队
科学研究
课题成果
下载中心
科学普及
继续教育
人才教育
对外交流
培训项目
职业教育
学习中心
证书查询
科研成果证书查询
专家智库查询
社会实践证书查询
培训证书查询
技能证书查询
企业资质认证查询
联系我们
工作人员查询
留言反馈
电子地图
首页
> 新闻中心 > 通知公告
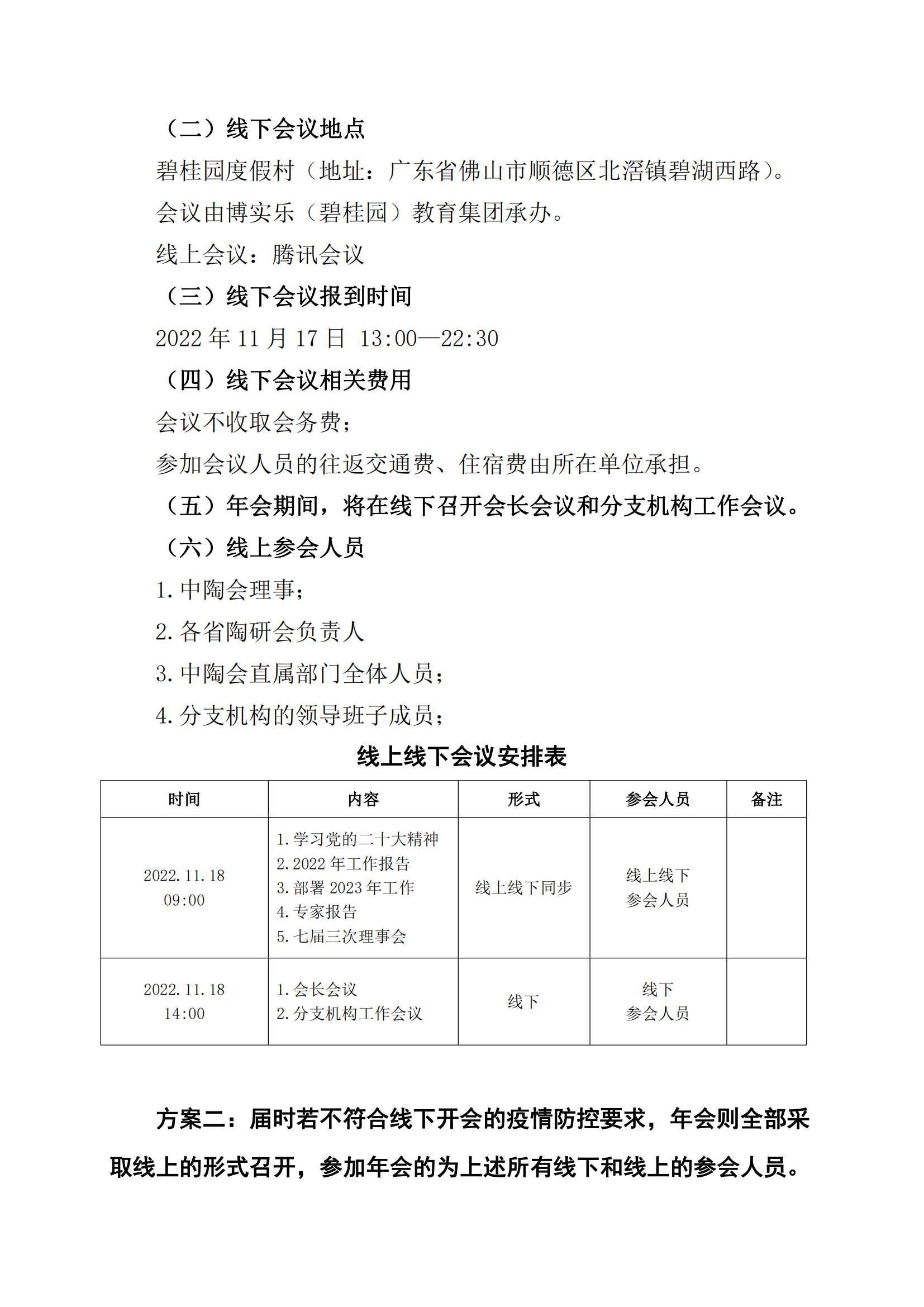
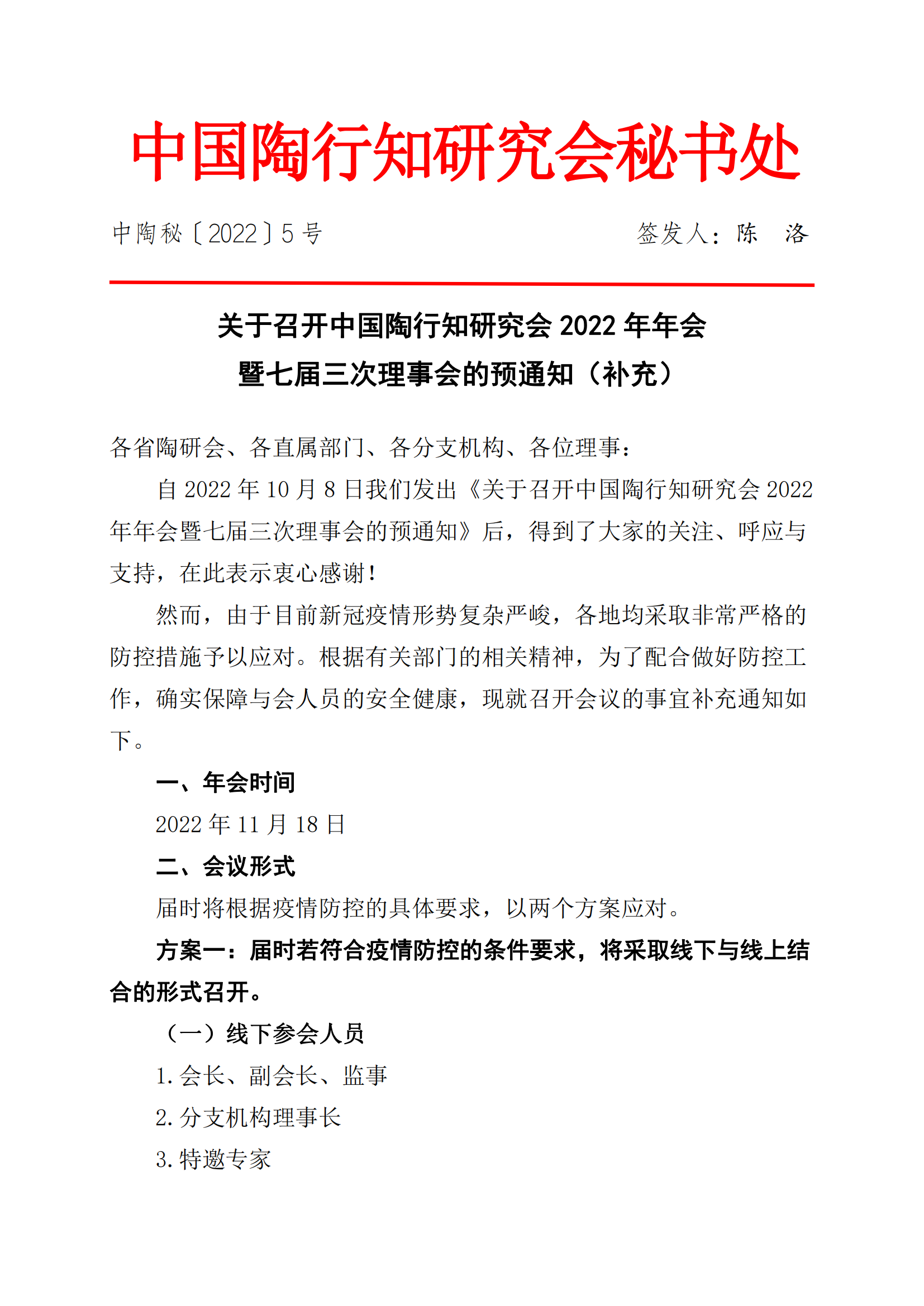
关于召开中国陶行知研究会 2022 年年会 暨七届三次理事会的预通知(补充)
更新时间:
2022-11-02 09:07:41
点击次数:
10124
来源:
中国陶行知研究会秘书处(办公室)
上一篇:
关于成立陶行知教育研究院中医药传承创新发展中心的决定
下一篇:
第三届国奥行知杯中小学足球邀请赛组委会成员名单
打印
友情链接
中国教育学会
中国高等教育学会
中国教育国际交流协会
国家市场监督管理总局
文旅部
卫健委
应急部
人力资源部
教育部
中国陶行知研究会
国家体育总局
农业部
国家乡村振兴局
民政部
公安部
中科院
中国社会科学院
陶行知教育研究院
手机访问
手机扫一扫
服务热线
17310553332
欢迎来电咨询
回到顶部